400-600-4155 广东总部
134-3302-4712
首页
Home
乐鱼(中国)产品
Software
乐鱼(中国)乐鱼网页版页面登录
OA乐鱼网页版页面登录
PLM乐鱼网页版页面登录
MES乐鱼网页版页面登录
BI乐鱼网页版页面登录
APS乐鱼网页版页面登录
全条码管理
智造看板
乐鱼(中国)方案
Solution
精密五金乐鱼(中国)乐鱼网页版页面登录
塑胶制品乐鱼(中国)软件
3C电子乐鱼(中国)乐鱼网页版页面登录
汽车配件乐鱼(中国)软件
机械制造乐鱼(中国)乐鱼网页版页面登录
照明行业乐鱼(中国)软件
家用电器乐鱼(中国)乐鱼网页版页面登录
医疗器械乐鱼(中国)软件
化工行业乐鱼(中国)乐鱼网页版页面登录
玩具行业乐鱼(中国)软件
机器人乐鱼(中国)乐鱼网页版页面登录
家具行业乐鱼(中国)软件
案例
Case
精密五金
塑胶制品
3C电子
汽车配件
机械制造
照明行业
家用电器
医疗器械
家具行业
化工行业
玩具行业
机器人
服务
Service
体验
Experience
新闻
News
公司新闻
常见问答
乐鱼(中国)软件新闻
乐鱼(中国)
About
顺景介绍
研发中心
发展历程
荣誉资质
企业文化
联系
Contact
加盟
Join
▪ 首页
▪ 乐鱼(中国)产品
▪ 乐鱼(中国)方案
▪ 案例
▪ 服务
▪ 体验
▪ 新闻
▪ 乐鱼(中国)
▪ 联系
▪ 加盟
0769-2868 2305
0769-2868 2305
微 信
在线客服
首页
>
案例
>
照明行业
返回列表
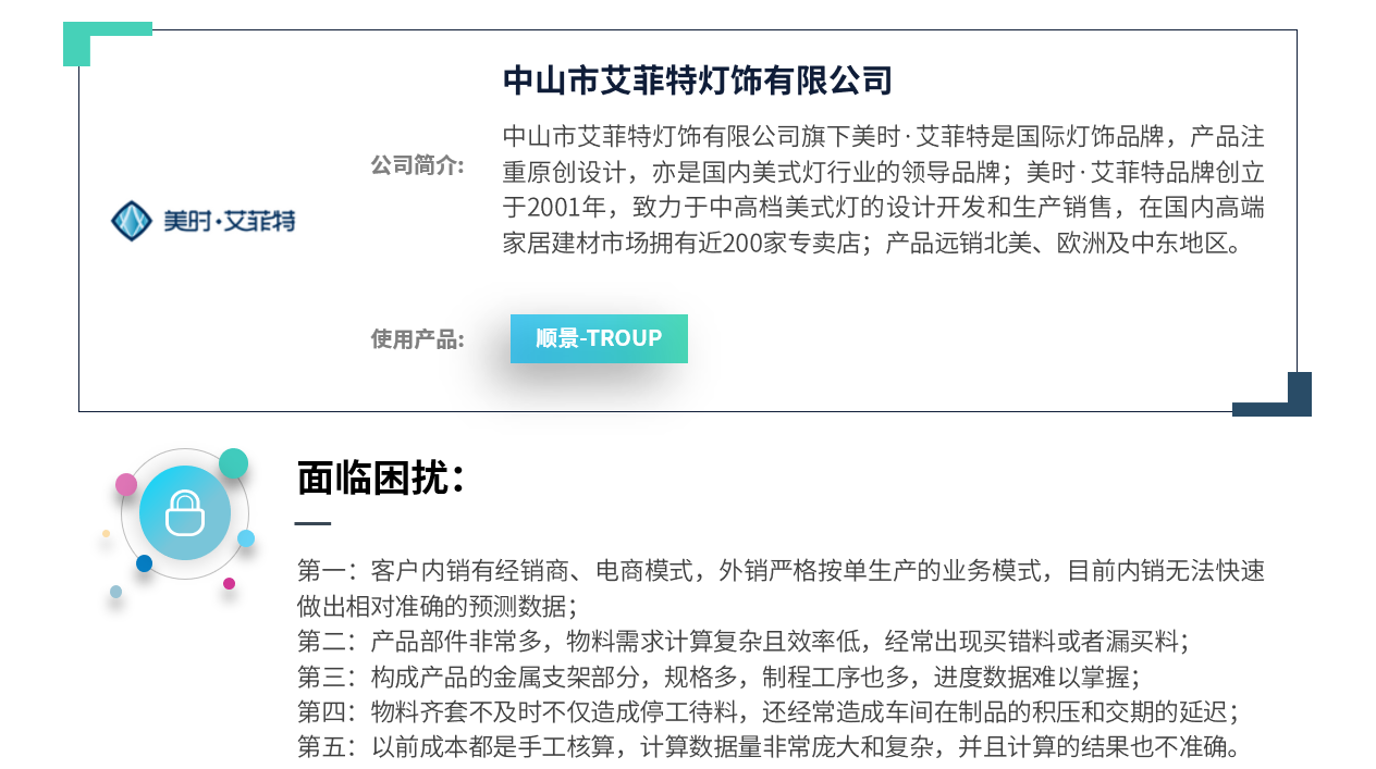
艾菲特
来源: 乐鱼网页版页面登录
人气:4178
发表时间:2021/01/11 17:21:38
【
小
中
大
】
上一篇:
创硕光业
返回目录
下一篇:
浩升灯饰
相关推荐
迪生光电
三森科技
正锝照明
驰铭
免费体验
匹配与贵司高度契合的 乐鱼网页版页面登录导入信息真实体验
免费演示
与销售顾问预约时间我 们登门为您演示
专家诊断
20多年经验的专家提供 企业信息化诊断
客户参观
免费预约客户参观亲临 乐鱼网页版页面登录现场体验
免费申请试用
1分钟快速体验
400-600-4155
立即提交
关注微信
在线客服
服务热线
服务热线:
400-600-4155
公司邮箱:
lee@centersoft.com.cn
回到顶部
安博手机端
|
kaiyun(中国)官方网站
|
开云官方网页版
|
开云体育
|
开云网页版登录入口_开云(中国)
|
LY体育·(国际)官方网站
|
米兰体育平台官方网站
|
开云官方网页版_开云(中国)
|
三亿体育_三亿(中国)一站式服务官方网站
|